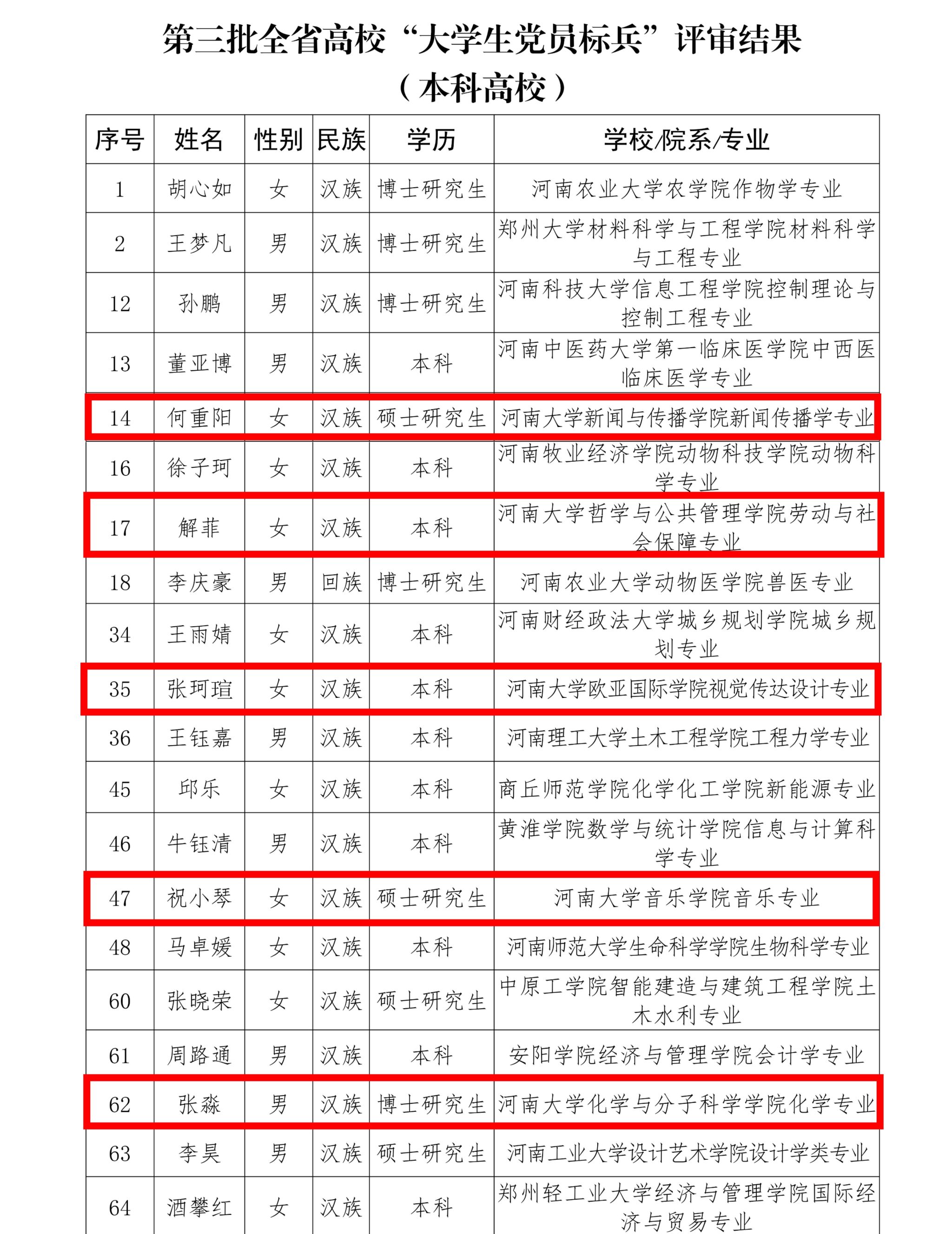
近日,中共河南省委教育工委办公室公布第三批全省高校“大学生党员标兵”选树结果,我校新闻与传播学院新闻传播学专业硕士研究生何重阳、哲学与公共管理学院劳动与社会保障专业本科生解菲、欧亚国际学院视觉传达设计专业本科生张珂瑄、音乐学院音乐专业硕士研究生祝小琴、化学与分子科学学院化学专业博士研究生张淼成功入选,获评全省高校“大学生党员标兵”称号。
本次全省高校“大学生党员标兵”选树活动,由省委教育工委统一组织开展,经高校遴选推荐、专家组评审和网站公示等环节确定最终人选。我校推荐的5名学生党员全部获评省级“大学生党员标兵”称号,不仅是对我校学子砥砺理想信念、勇担时代使命的高度认可,更是学校落实立德树人根本任务,强化党建引领育人成效的生动体现。
近年来,学校党委坚持以习近平新时代中国特色社会主义思想为指导,全面落实新时代党的建设总要求,深入贯彻落实党的教育方针,紧紧围绕立德树人根本任务,着力构建全方位、全链条、精细化的党员培育管理体系,全面提升学校党建工作质量。下一步,学校将进一步夯实基层党建根基,健全学生党员培养教育管理服务工作机制,充分发挥先进典型的示范引领作用,推进党建与育人工作提质增效,激励广大青年学子坚定理想信念、锤炼过硬本领,为服务国家战略和社会发展贡献青春力量。
